JS原型对象
一、什么是原型
原型是Javascript中的继承的基础,JavaScript的继承就是基于原型的继承。
JavaScript 常被描述为一种基于原型的语言 (prototype-based language)——每个对象拥有一个原型对象,对象以其原型为模板、从原型继承方法和属性。原型对象也可能拥有原型,并从中继承方法和属性,一层一层、以此类推。这种关系常被称为原型链 (prototype chain),它解释了为何一个对象会拥有定义在其他对象中的属性和方法。
准确地说,这些属性和方法定义在Object的构造器函数(constructor functions)之上的prototype属性上,而非对象实例本身。
在传统的 OOP 中,首先定义“类”,此后创建对象实例时,类中定义的所有属性和方法都被复制到实例中。在 JavaScript 中并不如此复制——而是在对象实例和它的构造器之间建立一个链接(它是__proto__属性,是从构造函数的prototype属性派生的),之后通过上溯原型链,在构造器中找到这些属性和方法。
注意: 理解对象的原型(可以通过Object.getPrototypeOf(obj)或者已被弃用的__proto__属性获得)与构造函数的prototype属性之间的区别是很重要的。前者是每个实例上都有的属性,后者是构造函数的属性。也就是说,Object.getPrototypeOf(new Foobar())和Foobar.prototype指向着同一个对象。
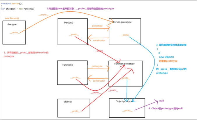
以下三点需要谨记
牢记两点:
①__proto__和constructor属性是对象所独有的;
② prototype属性是函数所独有的。但是由于JS中函数也是一种对象,所以函数也拥有__proto__和constructor属性

① 通过构造函数,new出的对象,新对象的__proto__指向构造函数的prototype
② 所有函数的__proto__指上Function()的prototype
③ 非构造函数new出的对象( {} new Object()对象的prototype)的__proto__指向Object的prototype
④Object的prototype的__proto__指向null

1.1 函数的原型对象
在JavaScript中,我们创建一个函数A(就是声明一个函数), 那么浏览器就会在内存中创建一个对象B,而且每个函数都默认会有一个属性 prototype 指向了这个对象( 即:prototype的属性的值是这个对象 )。这个对象B就是函数A的原型对象,简称函数的原型。这个原型对象B 默认会有一个属性 constructor 指向了这个函数A ( 意思就是说:constructor属性的值是函数A )。
看下面的代码:
1 | <body> |
下面的图描述了声明一个函数之后发生的事情:

来个无限套娃

1.2 使用构造函数创建对象
当把一个函数作为构造函数 (理论上任何函数都可以作为构造函数) 使用new创建对象的时候,那么这个对象就会存在一个默认的不可见的属性,来指向了构造函数的原型对象。 这个不可见的属性我们一般用 [[prototype]] 来表示,只是这个属性没有办法直接访问到。
看下面的代码:
1 | <body> |
观察下面的示意图:

说明:
- 从上面的图示中可以看到,创建p1对象虽然使用的是Person构造函数,但是对象创建出来之后,这个p1对象其实已经与Person构造函数没有任何关系了,p1对象的[[ prototype ]]属性指向的是Person构造函数的原型对象。
- 如果使用new Person()创建多个对象,则多个对象都会同时指向Person构造函数的原型对象。
- 我们可以手动给这个原型对象添加属性和方法,那么p1,p2,p3…这些对象就会共享这些在原型中添加的属性和方法。
- 如果我们访问p1中的一个属性name,如果在p1对象中找到,则直接返回。如果p1对象中没有找到,则直接去p1对象的[[prototype]]属性指向的原型对象中查找,如果查找到则返回。(如果原型中也没有找到,则继续向上找原型的原型—原型链。 后面再讲)。
- 如果通过p1对象添加了一个属性name,则p1对象来说就屏蔽了原型中的属性name。 换句话说:在p1中就没有办法访问到原型的属性name了。
- 通过p1对象只能读取原型中的属性name的值,而不能修改原型中的属性name的值。 p1.name = “李四”; 并不是修改了原型中的值,而是在p1对象中给添加了一个属性name。
看下面的代码:
1 | <body> |



二、与原型有关的几个属性和方法
2.1 _proto_ 属性(注意:左右各是2个下划线)
用构造方法创建一个新的对象之后,这个对象中默认会有一个不可访问的属性 [[prototype]] , 这个属性就指向了构造方法的原型对象。
原型对象是无法直接访问的 ,但是在个别浏览器中,也提供了对这个属性[[prototype]]的访问(chrome浏览器和火狐浏览器。ie浏览器不支持)。访问方式:p1.proto
注意:必须重申,原型链中的方法和属性没有被复制到其他对象——它们被访问需要通过前面所说的“原型链”的方式。
注意:没有官方的方法用于直接访问一个对象的原型对象——原型链中的“连接”被定义在一个内部属性中,在 JavaScript 语言标准中用 [[prototype]] 表示(参见 ECMAScript)。然而,大多数现代浏览器还是提供了一个名为 proto (前后各有2个下划线)的属性,其包含了对象的原型。你可以尝试输入 person1.proto 和 person1.proto.proto,看看代码中的原型链是什么样的!

但是开发者尽量不要用这种方式去访问,因为操作不慎会改变这个对象的继承原型链。
1 | <script type="text/javascript"> |
1 | function doSomething(){} |
结果:
1 | { |
就像上面看到的, doSomeInstancing 的 proto 属性就是doSomething.prototype. 但是这又有什么用呢? 好吧,当你访问 doSomeInstancing 的一个属性, 浏览器首先查找 doSomeInstancing 是否有这个属性. 如果 doSomeInstancing 没有这个属性, 然后浏览器就会在 doSomeInstancing 的 proto 中查找这个属性(也就是 doSomething.prototype). 如果 doSomeInstancing 的 proto 有这个属性, 那么 doSomeInstancing 的 proto 上的这个属性就会被使用. 否则, 如果 doSomeInstancing 的 proto 没有这个属性, 浏览器就会去查找 doSomeInstancing 的 proto 的 proto ,看它是否有这个属性. 默认情况下, 所有函数的原型属性的 proto 就是 window.Object.prototype. 所以 doSomeInstancing 的 proto 的 proto (也就是 doSomething.prototype 的 proto (也就是 Object.prototype)) 会被查找是否有这个属性. 如果没有在它里面找到这个属性, 然后就会在 doSomeInstancing 的 proto 的 proto 的 proto 里面查找. 然而这有一个问题: doSomeInstancing 的 proto 的 proto 的 proto 不存在. 最后, 原型链上面的所有的 proto 都被找完了, 浏览器所有已经声明了的 proto 上都不存在这个属性,然后就得出结论,这个属性是 undefined.
1 | function doSomething(){} |
2.2 prototype属性
prototype 存在于构造函数中 (其实任意函数中都有,**他也是函数所独有的,**只是不是构造函数的时候prototype我们不关注而已) ,他指向了这个构造函数的原型对象。 参考前面的示意图。
继承的属性和方法是定义在 prototype 属性之上的(你可以称之为子命名空间 (sub namespace) )——那些以 Object.prototype. 开头的属性,而非仅仅以 Object. 开头的属性。prototype 属性的值是一个对象,我们希望被原型链下游的对象继承的属性和方法,都被储存在其中。
于是 Object.prototype.watch()、Object.prototype.valueOf() 等等成员,适用于任何继承自 Object() 的对象类型,包括使用构造器创建的新的对象实例。
Object.is()、Object.keys(),以及其他不在 prototype 对象内的成员,不会被“对象实例”或“继承自 Object() 的对象类型”所继承。这些方法/属性仅能被 Object() 构造器自身使用。

注意:这看起来很奇怪——构造器本身就是函数,你怎么可能在构造器这个函数中定义一个方法呢?其实函数也是一个对象类型,你可以查阅 Function() 构造器的参考文档以确认这一点。
2.3 constructor属性

每个对象都可以找到其对应的constructor,因为创建对象的前提是需要有constructor,而这个constructor可能是对象自己本身显式定义的或者通过__proto__在原型链中找到的。而单从constructor这个属性来讲,只有prototype对象才有。每个函数在创建的时候,JS会同时创建一个该函数对应的prototype对象,而函数创建的对象.proto === 该函数.prototype,该函数.prototype.constructor===该函数本身,故通过函数创建的对象即使自己没有constructor属性,它也能通过__proto__找到对应的constructor,所以任何对象最终都可以找到其构造函数(null如果当成对象的话,将null除外)。如下:

看下面的代码:
1 | <script type="text/javascript"> |
我们根据需要,可以Person.prototype 属性指定新的对象,来作为Person的原型对象。
但是这个时候有个问题,新的对象的constructor属性则不再指向Person构造函数了。
看下面的代码:
1 | <script type="text/javascript"> |
2.4 实验
1 | function Fun(){ |
2.5 hasOwnProperty() 方法
大家知道,我们用去访问一个对象的属性的时候,这个属性既有可能来自对象本身,也有可能来自这个对象的[[prototype]]属性指向的原型。
那么如何判断这个对象的来源呢?
hasOwnProperty方法,可以判断一个属性是否来自对象本身。
1 | <script type="text/javascript"> |
所以,通过hasOwnProperty这个方法可以判断一个对象是否在对象本身添加的,但是不能判断是否存在于原型中,因为有可能这个属性不存在。
也即是说,在原型中的属性和不存在的属性都会返回fasle。
如何判断一个属性是否存在于原型中呢?
2.6 in 操作符
in操作符用来判断一个属性是否存在于这个对象中。但是在查找这个属性时候,现在对象本身中找,如果对象找不到再去原型中找。换句话说,只要对象和原型中有一个地方存在这个属性,就返回true
1 | <script type="text/javascript"> |
回到前面的问题,如果判断一个属性是否存在于原型中:
如果一个属性存在,但是没有在对象本身中,则一定存在于原型中。
1 | <script type="text/javascript"> |
三、组合原型模型和构造函数模型创建对象
3.1 原型模型创建对象的缺陷
原型中的所有的属性都是共享的。也就是说,用同一个构造函数创建的对象去访问原型中的属性的时候,大家都是访问的同一个对象,如果一个对象对原型的属性进行了修改,则会反映到所有的对象上面。
但是在实际使用中,每个对象的属性一般是不同的。张三的姓名是张三,李四的姓名是李四。
**但是,这个共享特性对 方法(属性值是函数的属性)又是非常合适的。**所有的对象共享方法是最佳状态。这种特性在c#和Java中是天生存在的。
3.2 构造函数模型创建对象的缺陷
在构造函数中添加的属性和方法,每个对象都有自己独有的一份(方法实际上是绑定在对象上的,而不是绑定在“类”中),大家不会共享。这个特性对属性比较合适,但是对方法又不太合适。因为对所有对象来说,他们的方法应该是一份就够了,没有必要每人一份,造成内存的浪费和性能的低下。
1 | <script type="text/javascript"> |
可以使用下面的方法解决:
1 | <script type="text/javascript"> |
但是上面的这种解决方法具有致命的缺陷:封装性太差。使用面向对象,目的之一就是封装代码,这个时候为了性能又要把代码抽出对象之外,这是反人类的设计。
3.3 使用组合模式解决上述两种缺陷
原型模式适合封装方法,构造函数模式适合封装属性,综合两种模式的优点就有了组合模式。
1 | <script type="text/javascript"> |
四、动态原型模式创建对象
前面讲到的组合模式,也并非完美无缺,有一点也是感觉不是很完美。把构造方法和原型分开写,总让人感觉不舒服,应该想办法把构造方法和原型封装在一起,所以就有了动态原型模式。
动态原型模式把所有的属性和方法都封装在构造方法中,而仅仅在需要的时候才去在构造方法中初始化原型,又保持了同时使用构造函数和原型的优点。
看下面的代码:
1 | <script type="text/javascript"> |
说明:
- 组合模式和动态原型模式是JavaScript中使用比较多的两种创建对象的方式。
- 建议以后使用动态原型模式。他解决了组合模式的封装不彻底的缺点。
https://www.cnblogs.com/qdjianghao/p/10206872.html
https://blog.csdn.net/cc18868876837/article/details/81211729
https://blog.csdn.net/cc18868876837/article/details/103149502


